据外媒报道,由谢菲尔德大学领导的研究首次表明,草本植物可以通过一个被称为侧向基因转移(lateral gene transfer, LGT)的过程将其他物种的DNA纳入其基因组。被“窃取”的基因秘密使它们具有进化优势,使它们能够长得更快、更大或更强,并更快地适应新环境。这些发现可以为未来的工作提供参考,以创造出更能抵御气候变化影响的作物,并帮助解决粮食安全问题。
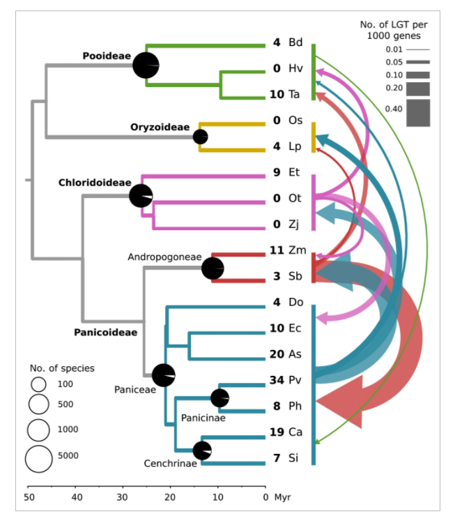
谢菲尔德大学团队研究了草本植物,其中包括一些在经济和生态上最重要的植物,如全球栽培最多的作物小麦、玉米、水稻和大麦。
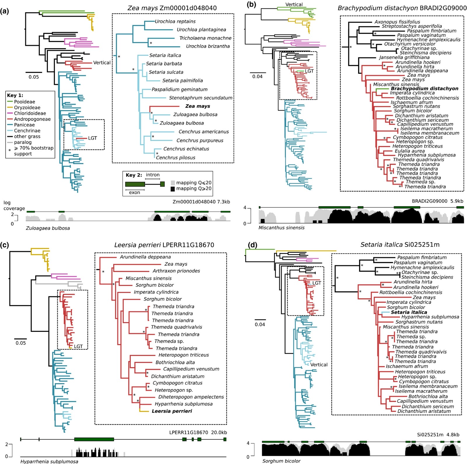
来自谢菲尔德大学动物和植物科学系的研究高级作者Luke Dunning博士说。"草本植物通过从它们的‘邻居’那里借用基因,正在走一条进化的捷径。通过使用基因侦查工作来追踪每个基因的起源,我们发现了100多个例子,其中的基因与它所发现的物种有着明显不同的历史。

"这些发现可能使我们这个社会重新考虑如何看待转基因技术,因为草本植物已经自然地利用了一个非常类似的过程。如果我们能确定这个过程是如何发生的,它可能会让我们自然地改造作物,使它们对气候变化的抵抗力更强。
"我们所看到的不是杂交,但后果是相似的。侧向基因转移可以使遗传信息跨越更广泛的进化距离,这意味着它有可能产生更大的影响。虽然只有相对较小比例的基因在物种之间转移,但这一过程有可能使草本植物从其他物种中‘偷取’信息。这很可能给它们带来巨大的优势,并可能使它们更快适应周围的环境。”
该研究的第一作者、谢菲尔德大学的博士生研究员Samuel Hibdige说:“我们仍然不知道这是如何发生的,也不知道它的全部影响是什么。但是,我们知道它广泛存在于草类中,草本植物是提供我们所吃的大部分食物的植物家族。”
"我们在具有各种生活史策略的广泛草类中检测到了外来DNA,这表明它并不局限于那些具有特定性状的草类。然而,我们确实检测到在拥有某种被称为根茎的改良茎的物种中,统计学上的增长。"
该小组的下一步将是确定这一现象背后的生物机制,并调查这是否是作物中的一个持续过程,从而促成我们观察到的作物品种之间的差异。