返回上一页  首页 | cnbeta报时: 00:33:54
COVID-19病毒为何会诱发糖尿病 科学家正积极探索背后原因
发布日期:2021-02-09 10:51:48  稿源:Win10s.COM

追踪数据表明,COVID-19 新冠病毒可能会导致感染者在数周或者数月内患上糖尿病。根据华盛顿邮报近日发布的一份报告,虽然仍不清楚新冠病毒是如何引发 I 或者 II 型糖尿病,但是新冠确诊患者出现糖尿病的比例非常高。调查显示,COVID-19 幸存者中有 14% 患有新发糖尿病。

研究人员对 3700 多名新冠幸存者的追踪调查,发现该病毒可能会感染胰腺细胞,从而导致无法完全康复的糖尿病。在 I 型糖尿病中,人们无法自行制造胰岛素,而这是调节血糖所必需的。在 II 型糖尿病患者会自行制造胰岛素,但胰岛素不足或身体排斥胰岛素。

不过尚不清楚 COVID-19 病毒会引发哪种类型的糖尿病,因为研究人员在 COVID-19 患者中发现了多种糖尿病症状。非典(SARS) 也会在幸存者中诱发糖尿病,而 SARS-CoV-2 似乎具有相同的行为。

该报告指出,许多在COVID-19期间或之后患糖尿病的人都有糖尿病的危险因素,包括肥胖或家族病史。dexamethasone 的使用还可在 COVID-19 治疗期间升高血糖。但是,有些COVID-19患者没有预先存在的糖尿病危险因素,但确实会发展为糖尿病。

伦敦国王学院伦敦分校的糖尿病外科教授弗朗切斯科·鲁比诺(Francesco Rubino)建立了一个全球 COVID-19 患者注册中心,这些患者后来患上了糖尿病,以期发现可能证明COVID-19确实是糖尿病危险因素的病例之间的共性。鲁比诺告诉《邮报》,他认为COVID糖尿病可能与1型和2型不同,因为它可能是混合型。他说:“这很重要。”

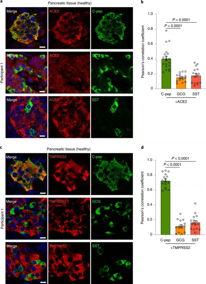
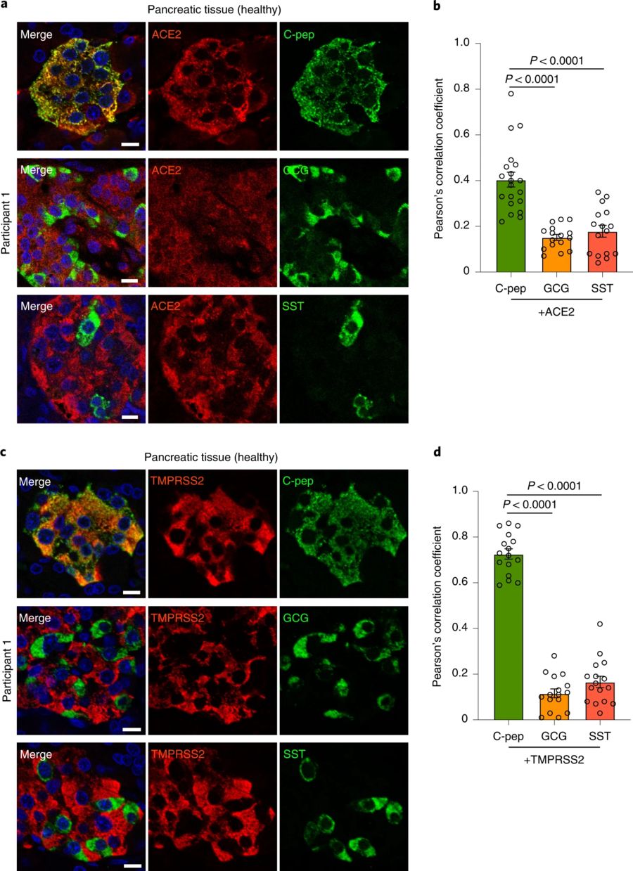
该病毒究竟如何导致新的糖尿病病例还不清楚,但专家们有几种理论。一种是SARS-CoV-2可能通过与ACE2受体结合,破坏或改变胰腺中产生胰岛素的β细胞(该理论来自发表在《新英格兰医学杂志》上的一封短讯)。这些受体存在于胰腺、肠道和肾脏中。而越来越多的证据表明,病毒利用它们来感染人体,可能会改变细胞中有ACE2受体参与的功能过程。

根据美国糖尿病、消化和肾脏疾病研究所的说法,这也有可能解释2型糖尿病的新病例。像1型一样,是由包括基因和生活方式等各种因素引起的。这个过程通常从胰岛素抵抗(身体不能有效使用胰岛素)开始。因此,胰腺会制造越来越多的胰岛素,最终“烧掉”那些制造胰岛素的β细胞。

查看网友评论   返回完整版观看

返回上一页  首页 | cnbeta报时: 00:33:54

文字版  标准版  电脑端

© 2003-2026