返回上一页  首页 | cnbeta报时: 03:25:42
工信部约谈吉利、广汽、北汽等车企 原因均为生产一致性违规
发布日期:2020-12-09 07:06:53  稿源:快科技

因为生产一致性违规问题,北汽、广汽、广汽本田、吉利等25家车企,之前被工信部点名通报。12月8日,工信部发布公告称,已约谈上述存在违规问题的25家新能源汽车生产企业,并作出处理决定。工信部在“对新能源汽车生产一致性违规企业作出处理”的公告中称,为规范新能源汽车产业发展,提升生产一致性水平,保障产品质量安全。

工信部装备工业一司约谈了前期监督检查中存在违规问题的25家新能源汽车生产企业,下发责令整改通知书,要求有关企业切实履行主体责任,认真分析问题原因,严格按照《公告》管理要求,限期整改存在问题。

同时,按照有关法律法规和《公告》管理规定,根据违规情节轻重,工信部对违规企业依法予以撤销或暂停违规产品《公告》、暂停新能源汽车新产品申报等行政处理,并将违规信息纳入企业信用记录,列入后续重点监管对象。

11月19日,工信部发布新能源汽车监督检查结果,发现部分新能源产品存在生产一致性问题,包括北汽、广汽本田、吉利、东风等25家企业被工信部点名通报。

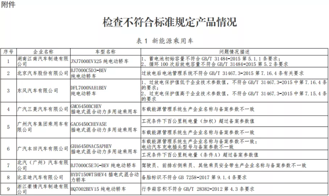
在新能源乘用车方面,共涉及9家企业的9个车型产品,涉及设计蓄电池容量、循环放电后放电容量、放电保护值、行李箱容积等不符合国标。

以及车载能源管理系统生产企业名称与备案参数、百公里耗电量等与备案参数不一致等问题。

其中,湖南江南汽车制造有限公司(众泰旗下生产基地)生产的JNJ7000EVX25纯电动轿车(E100)存在两种问题,包括蓄电池初始容量不符合相关要求;循环100次后放电容量不符合相关要求。

东风汽车DFL7000NAH1BEV(东风日产轩逸纯电)车型,存在过放电保护值低于企业技术参数值;过充电保护值高于企业技术参数值。

广汽三菱的车载能源管理系统生产企业名称,与备案参数不一致。广汽本田生产的插电式SUV,存在的问题为也和广汽三菱一样。同时,其还存在电动汽车插头型号与备案参数不一致的问题。

浙江豪情汽车制造有限公司HQ7002BEV15(吉利帝豪GSe纯电动),被发现存在行李箱容积不符合要求。

据悉,为规范新能源汽车生产行为,加强事中事后监管,根据《道路机动车辆生产企业及产品准入管理办法》等有关规定,工信部建立了道路机动车辆产品,生产一致性监督检查结果通报制度。

而从近期的检查结果来看,该通报制度很有必要,能够最大程度上对车企的新车制造各项标准,进行规范化约束。

查看网友评论   返回完整版观看

返回上一页  首页 | cnbeta报时: 03:25:42

文字版  标准版  电脑端

© 2003-2026