返回上一页  首页 | cnbeta报时: 03:54:44
假如互换身体,你会保持自我还是变成别人?
发布日期:2020-08-31 11:09:01  稿源:新浪科技

据国外媒体报道,假如你有一天在别人的身体里醒来,你是会觉得这就是自己、还是会觉得自己变成了另外一个人呢?瑞典研究人员近日针对这一问题展开了探索,得出的结果相当有趣。

他们发现,当两位好友在感知错觉中“互换身体“时,他们对自身性格的认知会更加接近对自己朋友性格的认知。

这一发现说明,我们心理与身体的自我意识之间的紧密联系在记忆等功能中也具有一定作用:当我们心灵上的自我意识与身体上的自我不匹配时,我们的记忆就会遭到破坏。这一发现对于抑郁症或人格解体障碍等精神障碍症的评估或有重要价值。

研究显示,自我概念可以迅速改变,这或许可以转化为一些有趣的实际应用,抑郁症患者往往对自己要求特别严格,对自己的看法也特别负面,严重影响到了他们的日常生活。如果能稍微改变一下这种错觉,也许就能使他们对自己的看法不那么严格和消极了。

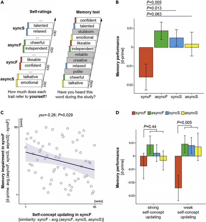
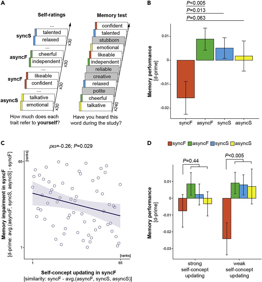
在这项研究中,研究人员让几对朋友戴上特制眼镜,并通过眼镜播放对方从第一人称视角看到的景象。同时,他们还会在受试者相应的身体部位制造碰触感,让他们觉得自己在眼镜中看到的景象都是真实发生的。

没过多长时间,受试者就开始出现错觉了。当研究人员用一把道具刀对准受试者朋友的“身体”时,受试者都吓出了一身冷汗,就好像受到威胁的是自己一样。

在“交换身体”前,受试者们要先对朋友的性格特征进行评分,如健谈、活泼开朗、独立和自信程度等等。然后在交换身体期间,受试者再对自己的性格进行评分。结果发现,他们对自己的评分会更接近这具“身体”所属的那位朋友。

此外,受试者在记忆力测试中的表现也会变得更差。但有趣的是,与反映自己与身体之间有“割裂感”的受试者相比,那些完全接受了新“身体”、并按照身体原主调整自身性格的受试者在测试中的表现反而更好一些。

研究人员指出,这可能是因为后者的“自我不连贯性”(self-incoherence)程度更轻,即他们心理上与身体上的自我表征仍然是一致的。不过这项研究也存在一定局限。例如,研究在记忆测试中只考察了受试者的情节记忆,即受试者是否记得在上一个研究环节的特定经历。

此次研究结果说明,“身体与概念上的自我表征之间的一致性对情节记忆的正常形成十分重要”,下一步需要搭建出一个更概括性的框架,用来解释自我概念在身体和心理层面上是如何形成的。这种行为效应究竟是如何运作的?背后的大脑机制是什么?等这个问题弄清之后,就能将这套模型转化为特定的临床应用、研究出更好的治疗方案了。

查看网友评论   返回完整版观看

返回上一页  首页 | cnbeta报时: 03:54:44

文字版  标准版  电脑端

© 2003-2026