在某些未接受抗逆转录病毒治疗而能够控制病毒复制的艾滋病病毒1型(HIV-1)感染者中,病毒经常整合到人类基因组的特定区域,其中的病毒转录受到抑制。这一,26日在线发表在英国《自然》杂志上。只有不到0.5%的HIV-1感染者,能够保持对HIV的无药物控制。

虽然在这些人体内存在的具备复制能力的病毒库,但一直以来科学家都不清楚这种无药物控制究竟是如何实现的。
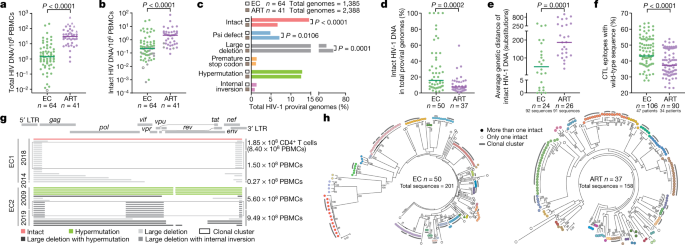
美国麻省总医院、麻省理工学院和哈佛拉根研究所的研究团队,此次比较了64名保持HIV-1无药控制者的细胞和41名正在接受抗逆转录病毒治疗者的细胞中的前病毒(已整合到宿主细胞DNA中的病毒基因组)。研究人员发现,能实现无药控制的所谓“精英控制者”,其细胞中的前病毒数量中位数明显低于接受抗逆转录病毒治疗者的细胞。然而,在这些“无药精英控制者”的细胞中,有较大比例的前病毒序列基因是完整的。
研究团队利用染色体整合位点分析发现,在“无药精英控制者”中,病毒被整合到DNA的非蛋白编码区域或19号染色体上的KRAB-ZNF基因中。这些区域由紧密组合的DNA(称为异染色质)组成,通常不利于HIV-1整合。他们还发现,整合位点往往离宿主转录起始位点更远。研究人员认为,这种深层病毒休眠或潜伏在维持对HIV-1的无药控制方面有一定的作用,但他们指出,这一过程并非完全永久或不可逆转。
HIV治愈分两种,一种是清除性治愈,即一次性彻底完全清除体内所有HIV病毒;另一种则是功能性治愈,即抑制住HIV病毒复制,达到目前水平检测不出的状态。
研究团队在分析其中某一人的15亿多个外周血单核细胞时,无法从中检测到任何完整的前病毒序列。他们谨慎地认为,这个人可能已经实现了HIV的清除性治愈,这种效果以前只在造血骨髓移植后观察到过。
总编辑圈点
世界上第一位被成功治愈的艾滋病患者,是13年前著名的“柏林病人”,他接受了干细胞移植治疗,成为公认的功能性治愈艾滋病患者。目前,功能性治愈也是HIV治疗的重点,不过后续研究认为“柏林病人”虽然不是一个偶然事件,却也不适用于所有患者,而且当时的治疗过程也令“柏林病人”承受了巨大痛苦。而此次对无药控制者基因序列的详尽分析,或能为人们揭示其中的奥秘,从而为真正的清除性治愈带来希望。