受中医推拿启发,近日来自新加坡南洋理工大学(NTU)的科研团队找到了一种全新的药物输送方法。科研团队使用磁铁来捏住地皮肤并施加压力,从而让胰岛素更安全、更有效地进入到人体中。
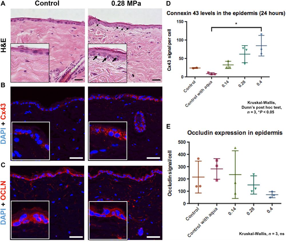
这项研究目前已经在小白鼠上进行,重点研究了在皮肤上通过“暂时性压力”的方法迫使皮肤屏障发生短期改变,从而让皮肤出现额外的微孔,从而使药物更容易进入体内并扩散。

研究作者 Daniel Lio 博士说:“我们的研究项目首先受到了传统中医'推拿'疗法的启发,即医生在皮肤和肌肉组织上摩擦和施压,并涂抹局部药膏”。
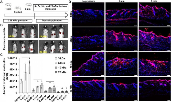
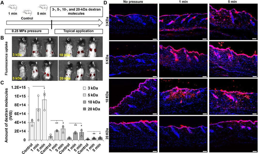
在一轮实验中,该团队应用压力治疗,使用两块磁铁将一段皮肤捏成褶皱,然后观察这如何影响微孔的形成和胰岛素的摄取。在施加压力下,药物通过几十根超薄针头进入人体。
研究小组发现,额外的微孔,其特点是面积约为三微米,允许六倍质量的药物通过皮肤扩散相比,涉及无时间压力的治疗。输送的药物量也与通过微针贴片输送的药物量相当,而微孔被发现在一天后就消失了。
这种无需针头而局部涂抹在皮肤表面的药物输送方式被称为透皮输送。研究小组报告说,这种新方法输送的质量比使用目前的透皮给药技术所能达到的质量大40倍。