经济动荡时刻最适合干什么?当然是趁打折抄底了。最近半导体行业似乎都掌握了这一省钱技能,接连传出大宗并购消息。当大家都好奇软银会以多少钱卖掉320亿美元买来的ARM时,美国半导体制造商Analog Devices Inc(ADI)抢先以209亿美元的筹码,拿下了竞争对手Maxim Integrated Products(Maxim美信),夺得今年美国最大的并购金主(截至目前)。
ADI和美信,都是模拟芯片领域的头部玩家。在IC insights发布的2019年度全球模拟集成芯片厂商排名中,ADI排第二,美信排第七。
并购之后,ADI将成为市值达 680 亿美元的模拟IC巨头,在规模上接近竞争对手德州仪器(TI)的市场占有率(19%)。

长期以来,聊到芯片,大家第一反应可能就是英特尔、英伟达、高通、海思、紫光展锐等聚焦的微处理器数字集成芯片。
与之相比,模拟芯片市场并不算耀眼,甚至被彭博社称为“长期停滞的水”,认为这个市场不值得研究。
但显然,预言家被打脸了。近年来模拟芯片领域就颇有些风波诡谲的味道。
尤其当下全球经济正处在低迷动荡期,这样一个相对冷门的市场,却爆出209亿的并购大案,听起来似乎有些不可思议。
当我们为中美冲突升级忧虑的时候,看起来不起眼的模拟芯片,自然也值得品味。ADI与Maxim的合并能否搅动全球模拟芯片市场格局,将德州仪器赶下常年第一的铁王座?这些变化又会给中国的半导体产业带来哪些冲击?
不妨以这场并购为契机,来共同审视模拟芯片的当前格局。
变化中的模拟芯片:
问渠那得清如许,为有源头活水来
打开手机背板,你会看到星罗棋布的黑色芯片。貌不惊人,却引得全球无数英雄竞折腰。其中大一点、厘米见方的CPU/GPU集成芯片,是大家比较熟悉的、处理数字信息的高端智慧芯片。而周围那些小小的黑色块状,就是模拟芯片。
它们的作用是,将各个传感器接收到的光、电流、温度等,转化成电信号,进而让数字芯片能够感知并处理。
举个例子,模拟芯片可以将相机传感器的光信号传导到微处理器,告诉CPU/GPU它目前的状态,协助进行电源管理,让你的手机待机时间更长。
可以说,模拟芯片是真实世界与数字世界的桥梁,因此,它的应用几乎遍布我们的生活。
从手机、电脑、数码相机等个人电子设备,到工业领域的温度检测仪、飞机系统、紧密医学仪器、汽车驾驶系统等等,都有着模拟芯片的身影。
外部世界的种种连续性参数,比如声音、温度、光源、压力等等,经传感器转化为电信号后,在模拟芯片构成的系统里进行进一步的放大、滤波等处理,“转换”成数字信号,可以为微处理器所用,也可以直接输出到执行器完成任务。
而如此重要的元器件,其制造工艺要求却没有数字芯片那么高,单价也很便宜,大概1美元左右,而且一旦设计应用,生命周期极长。
数字芯片几乎每一两年就需要在摩尔定律的催促下更新换代,而一款模拟芯片往往能坚挺五六年。
容易生产还卖得久,这种好产品哪个厂家能不抢着搞?但模拟芯片偏偏把难题出在了前面:
首先,模拟芯片设计就是一件特别“看脸”的事儿。不像数字芯片可以借助一些自动化工具、标准化流程来加快进度,模拟芯片很大程度上取决于工程师的经验和手艺,需要对器件的物理性能、拓扑结构设计和布图布线有综合的设计能力,因此也困难得多。而培养一个顶级人才往往需要5-10年的时间,所以搭个草台班子上马开工的想法是没戏了。
实际上,头部模拟芯片企业每年的研发费用在营收中占比都要超过10%,妥妥的技术创新产业。
再加上工业、汽车、医疗设备等领域对模拟芯片的可靠性和耐久性要求都很高,容错率很低,对于供应商的选择自然会考虑品牌美誉度,这也意味着新成立的创业公司短期内难以获得市场信任。
比如你想制造一台自动驾驶汽车,一旦车子失效就会造成交通事故,在采购芯片时会随便搜一家工厂下单,还是精挑细选业内口碑过硬的公司,让它们量身定制呢?如果制造的是核磁共振设备或者飞机呢?
由于不受摩尔定律的影响,产品和技术又很难被轻易取代,所以模拟芯片产品虽然价格低,但产品周期与生产规模效益却很强,产品寿命能达到5-10年,因此毛利率相当可观。可以说是70%不稀奇,40%都算是“搞砸了”, ADI和美信的毛利率就高达65%。
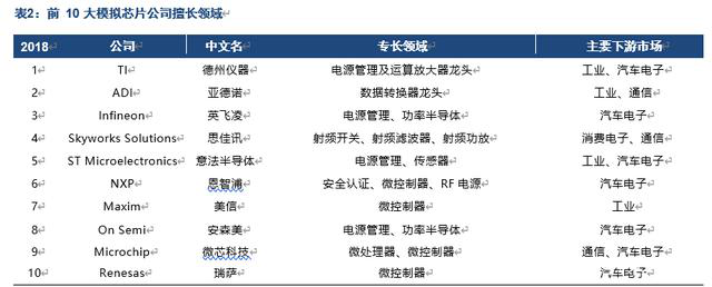
这些都决定了,模拟芯片既是一个强者恒强、独孤求败的寡头领域,龙头厂商地位稳固,新进入者几乎都会凉凉。近十年来,德州仪器、ADI、意法半导体、英飞凌等从来没有掉出过全球排名TOP5的排名。
虽然不像数字芯片那样被大众消费者所熟知,但模拟芯片可是“闷声大发财”的典范。只需要服务好苛刻的产业客户就能转的盆满钵满,为什么还要费劲搞兼并呢?
这就要从模拟芯片领域的“活水”说起。
德州仪器的铁王座,ADI的胜负心
让我们回到开头的并购。
2014年,排名第 4的ADI通过收购Linear,成功跻身行业老二,紧跟霸主德州仪器。而收购美信,被看做是挑战老大地位的重要举措。
实际上,此前就传出过ADI和德州仪器都想收购美信的消息,当时美信的市场容量只有94亿美元左右,两家都觉得不太合适。为什么2020年,209亿美元反而合适了呢?
显然不是ADI钱多得不知道怎么花才好了,而是市场出现了新的变化。
实际上,近年来围绕模拟芯片展开的并购案并不少。在欧洲,英飞凌以84亿欧元(约合94亿美元)收购赛普拉斯半导体公司,恩智浦半导体公司(NXP)收购了麦威科技有限公司的Wi-Fi和蓝牙连接业务,安森美半导体还以11亿美元的价格收购了Wi-Fi解决方案提供商Quantenna。
通过并购来缩小与竞争者的市场差距,也从侧面体现出模拟芯片所面临的变化。

第一,智能物联与个人终端市场的崛起,催生了新的产业需求。
模拟芯片的本质是采集、捕捉和模拟现实世界中的信息,所以现实世界的需求变化也被快速反应在这一市场中。
一方面,模拟芯片从工业应用开始向个人终端市场发展,低功耗、低质量和移动设备在规模增长,对电源管理的效能要求也更迫切,这也驱使着更高精度、更高性能、更小体积的电源管理芯片,成为电子产业的新引擎。
与此同时,自动驾驶、电动汽车、智能制造等高度智慧的新产业发展,也让模拟芯片的迭代升级变得刻不容缓。工业领域对节能的要求,也促使电源管理芯片不断提高转换效率。
目前来看,模拟芯片市场规模增速已经明显高于微处理器、逻辑芯片等其他芯片种类。而全球5G的发展,射频前端也将迎来更新换代,芯片价量双升。
根据 IC Insights 的预测,模拟芯片行业市场年复合增长率达 6.6%,高于集成电路行业 5.1%的整体增速,在集成电路细分领域增速排名中位列第一。
这样的市场当然很香,跑马圈地也就必不可少了。德州仪器就在6月宣布投资 31 亿美元,建立全新的12寸晶圆厂。ADI显然也需要奋勇紧跟。

第二,不明朗经济、政治局势下,激进投资与保守兼并各有利弊。
与德州仪器大举投资不同,ADI选择的应对方式是收购竞争对手美信。ADI公司首席执行官文森特 · 罗奇(Vincent Roach)在宣布合并时表示,“在竞争日益激烈的行业中,规模至关重要。”
显然,市场下行压力是推动合并的重要原因。
受汽车等传统制造业整体低迷的影响,工业级通用模拟芯片和通信等定制模拟芯片都出现了销量下滑。
财报数据显示,2019年ADI和Maxim的模拟芯片的销售额分别同比下降了6%和12%。而今年第二季度,ADI 总营收 13.17 亿美元,同比下跌 13.73%。
此前声称“收购价令自己心动才会慎重考虑”的美信也维持不了高冷人设了。抱团取暖,现金为王,与对手竞争并度过经济严冬,就成了短期波动中应对变化的核心方式。
合并后,ADI的工程师将超过一万名,研发投入也将达到15亿美元。ADI公司还透露,此次收购将在未来两年为公司节省2.75亿美元的成本。
这些都会帮助ADI让整体财务状况变得更优秀,可算是能给华尔街的投资人交差了。

第三,分散品类下的竞争优势差距,短期内靠互补拉开。
前面我们提到,模拟芯片领域的开发周期很长,而产品种类众多,每个厂商都难以全部鲸吞,这就导致各家都有自己的优势产品和地盘,行业集中度很低。
德州仪器常年占据业界龙头地位,但其市占率却只有18%,这在其他领域都是很难想象的。而位于第二的ADI市占率则只有9%,也不怎么厉害的样子。
想要排名动一动,单靠投入研发创新是难以很快见效的,所以并购互补、寻找增量机会,就是一剂特效药了。比如英飞凌就曾收购了美国国际整流器公司 (International Rectifier) ,来获得电源管理系统技术;收购赛普拉斯,让其MCU、存储和互连技术与自己的功率半导体强强联合。

ADI此前也曾通过收购射频芯片厂商讯泰科技(Hittite),实现了全频段覆盖,收购凌力尔特(Linear Technology)增强电源IC,进而完成排名上位。
回到当下,ADI的优势是工业、通讯和医疗等领域,而美信则掌握了汽车和数据中心电源信号转换和电压调节方向的关键技术,这是ADI所不具备的。
二者叠加,正好可以与德州仪器的强项PK一把。
模拟巨头多壮志,从此日月换新天
关于ADI收购美信的前因,我们已经梳理得差不多了。那么这些变动对于中国市场来说意味着什么呢?
最直接的影响在消费层面,伴随着市场集中度的上升,模拟芯片巨头的定价话语权更强,这意味着未来模拟芯片乃至相关设备的成本会直接上升。
尤其是美国企业背景,还可能出现供应链中断、进口限制、关税惩罚等风险。
中国目前是全球最大的电子产品消费市场,半导体集成电路市场年均复合增长率约为13.58%。对于中国产业用户来说,未雨绸缪进行供应链储备,并积极筹备“去美化”已成必然。
值得注意的是,模拟芯片的并购重组都发生在区位内部,即美国、欧洲巨头们在各自的大陆板块上“内部消化”。
实际上,十年前纳斯达克上可以找到一百家半导体公司的名字,如今只剩下四十家了,这种残酷伴随着市场的增长也扩大了巨头的优势。
如今的种种并购动作,也扩大了欧美在模拟IC领域的领先优势,进一步拉开了与亚洲(中国)的产业差距,让后者的追赶变得更加艰难。
当然,机遇也在变局之中。尽管中国模拟芯片厂商在工艺技术上与国际巨头存在现实差距,但地缘化、去美化、智能化的浪潮下,新的机会也在酝酿。
最典型的是,模拟芯片细分赛道众多,不存在某个巨头全部垄断占优的情况,这就给国内厂商制造了超车窗口。
而模拟芯片的应用又与具体的产业需求息息相关,需要与行业客户共同磨合、开发定制产品。而这样的非标准化产品要与用户达成紧密合作与沟通,并对自主知识产权、技术可靠性等提出了更高的要求,这些都会为中国半导体企业争夺更多份额。
德州仪器、ADI这样的模拟巨头,都是从上世纪美国工业、国防等巨大需求中成立成长起来的,中国作为市场上最大的半导体市场,毫无疑问也有孵化自有模拟巨头的条件与空间。
没有金刚钻自然揽不了瓷器活,中国芯片厂商的发展机遇还在于,我国工程师队伍的不断壮大。
尤其是模拟芯片领域,优秀的工程师人才是最核心的技术门槛,也是这些人带动着电子基础设施的更新。
苹果公司 CEO 蒂姆·库克,在提到选择中国的核心原因时曾提到——从供应链的角度来看,劳动力成本并不是选择中国的原因,中国早在多年前就不再是劳动力成本低的国家。主要是因为苹果的产品需要非常先进的工具,而中国(工程师)能够提供最先进的技能。
“在美国,召开一次工具方面的工程师会议,我不知道能不能坐满一个会议室,但在中国,可以坐满多个足球场。”
有人才、有市场、有路径,这样的产业集群注定会诞生自己的金字招牌。只不过或早、或晚。
从这个角度看,美国在半导体领域的各种作妖,未尝不是倒逼中国产业长远竞争力生长的“压力”。
即使是在超高难度的半导体领域,模拟芯片也被认为是一个极其难啃的骨头。这是一个极易被时间遗忘的角落,也是需要时间来孕育的富矿。
它的变天背后,也是偷天换日的新格局气息。