返回上一页  首页 | cnbeta报时: 20:40:52
加州大学的血液测试或能在症状出现之前的四年内发现癌症
发布日期:2020-07-24 15:03:57  稿源:Win10s.COM

据外媒BGR报道,一项新研究表明,在症状出现前数年诊断癌症可能很快就能实现。一项始于2007年的大规模研究项目已经显示出了可喜的成果,科学家们可以在症状出现前4年通过一次血液测试检测出胃癌、食道癌、结直肠癌、肺癌和肝癌。早期发现癌症将使患者和医生有更多的时间来治疗恶性肿瘤,防止癌细胞在体内扩散,降低死亡率。

K%Z5L[K@A}4HH(A$[9L1MBY.png

如果准确的话,这种测试可以帮助诊断一些最常见的癌症类型,并为患者及其医生治疗疾病做好准备。一个国际科学家团队在《自然-通讯》杂志上发表了这项新研究,解释说他们的检测方法可以借助单一的血液样本来诊断胃癌、食道癌、结直肠癌、肺癌和肝癌。结果可以在患者开始出现症状之前的四年内获得。

“我们所展示的是:在这些人走进医院之前长达4年的时间里,他们的血液中已经有了显示他们患有癌症的签名,”加州大学生物工程师张坤告诉《科学美国人》杂志。"这是以前从来没有做过的。"

与过去的努力不同,包括测试已经被诊断出患有癌症的人的血液样本,张坤和他的团队采取了一种新的方法。研究人员不是在血液中寻找能发现体内恶性生长的DNA,而是在人们出现任何症状之前就开始收集他们的样本。

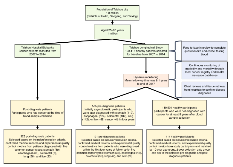
该项目始于2007年,当时研究人员从中国台州招募了超过12.3万名志愿者。他们每年都要接受健康检查,其中包括采集血液样本。一个特殊的仓库被建立起来,以储存160多万份标本。大约1100名参与者在随后的10年里患上了癌症,研究人员随后对收集到的一些样本进行了检测,以寻找癌症信号。

研究人员创建了一种名为PanSeer的测试,可以检测甲基化模式,这可能与各种类型的癌症有关。这是一个化学过程,涉及一种与DNA相互作用的化合物,以改变遗传活动。该测试测量血液样本中500个位置的DNS甲基化,这些位置之前已经被确定为癌症的可能信号。然后使用机器算法来确定一个分数,该分数将表明一个人患癌症的可能性。

研究人员测试了191名最终罹患癌症的参与者的样本,以及191名健康人的群体。测试结果显示,它可以在症状出现之前预测癌症长达4年。科学家表示,该测试的准确率为90%,假阳性率为5%。

虽然还需要更多的研究来验证这项研究,但这看起来是朝着正确的方向迈出了一大步。这样的测试可以给患者一个重要的警告,即他们可能会在未来几年内患上癌症,并帮助他们在任何症状出现之前就能筛查出PanSeer测试所涵盖的所有类型的癌症。他们的主治医生可以在肿瘤出现之前就提前装置治疗方法,挽救更多的生命。

尽管听起来很有希望,但PanSeer测试可能需要一段时间才能广泛使用。即使得到监管机构的批准,该测试也不会总是如期而至,它不会对所有类型的癌症都有效。“有一些癌症,早期发现可以带来非常大的改变。”张坤说,胰腺癌是他的团队的下一个研究对象。

查看网友评论   返回完整版观看

返回上一页  首页 | cnbeta报时: 20:40:52

文字版  标准版  电脑端

© 2003-2026